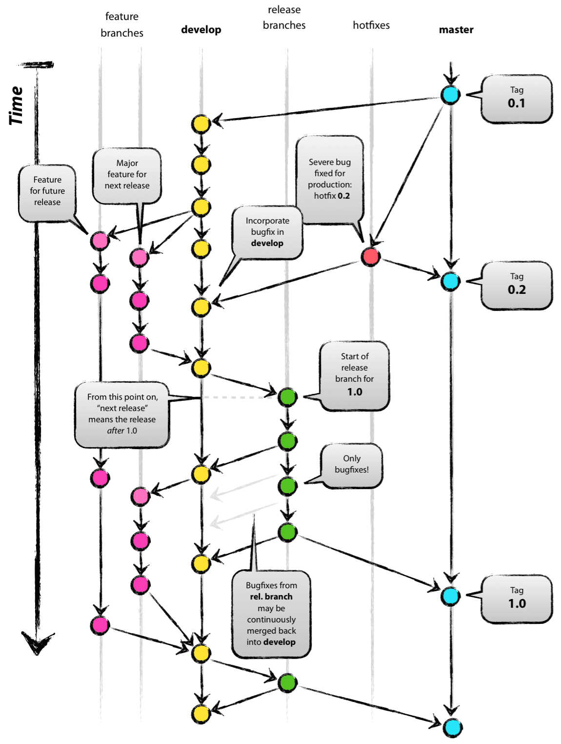
Mearge conflict resolution: Edit the confilct file manually and then commit to branch
Home » PostsGit classic workflow and merge conflict solutionNovember 17, 2023 · 1 min · 13 words · Mr.WMearge conflict resolution: Edit the confilct file manually and then commit to branch